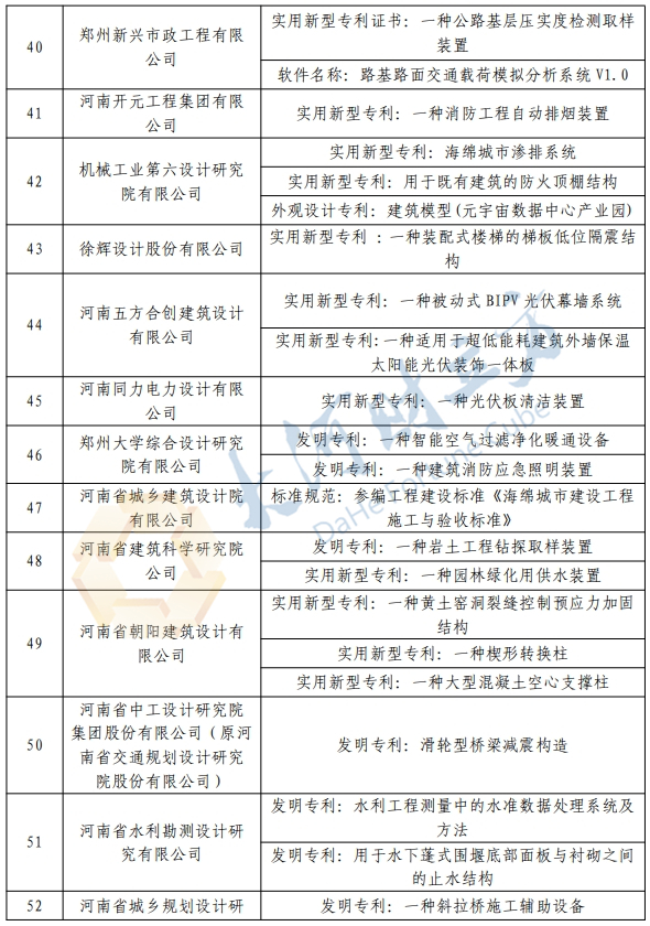
【大河财立方消息】 11月14日消息,郑州市城乡建设局发布2024年第三季度建筑市场诚信建设“红黑榜”名单。

“红榜”企业有66家,包括河南省建设集团、河南省中工设计研究院集团股份有限公司、棕榈生态城镇发展股份有限公司、中铁七局集团等。

【责任编辑:牛尚 】 【内容审核:黄瑞月 】 【总编辑:黄念念 】

联系方式

中国·河南·郑州国家经济技术开发区第五大街经北三路

电话:0371-86088516 (广告)

联系信箱:news100@henan100.com

邮编:450016

河南一百度官方微信公众号

Copyright © 2010-2022河南沸点网络科技有限公司 版权所有 |关于我们|联系方式|招聘信息|广告服务|服务条款|免责声明|网站地图|不良信息举报