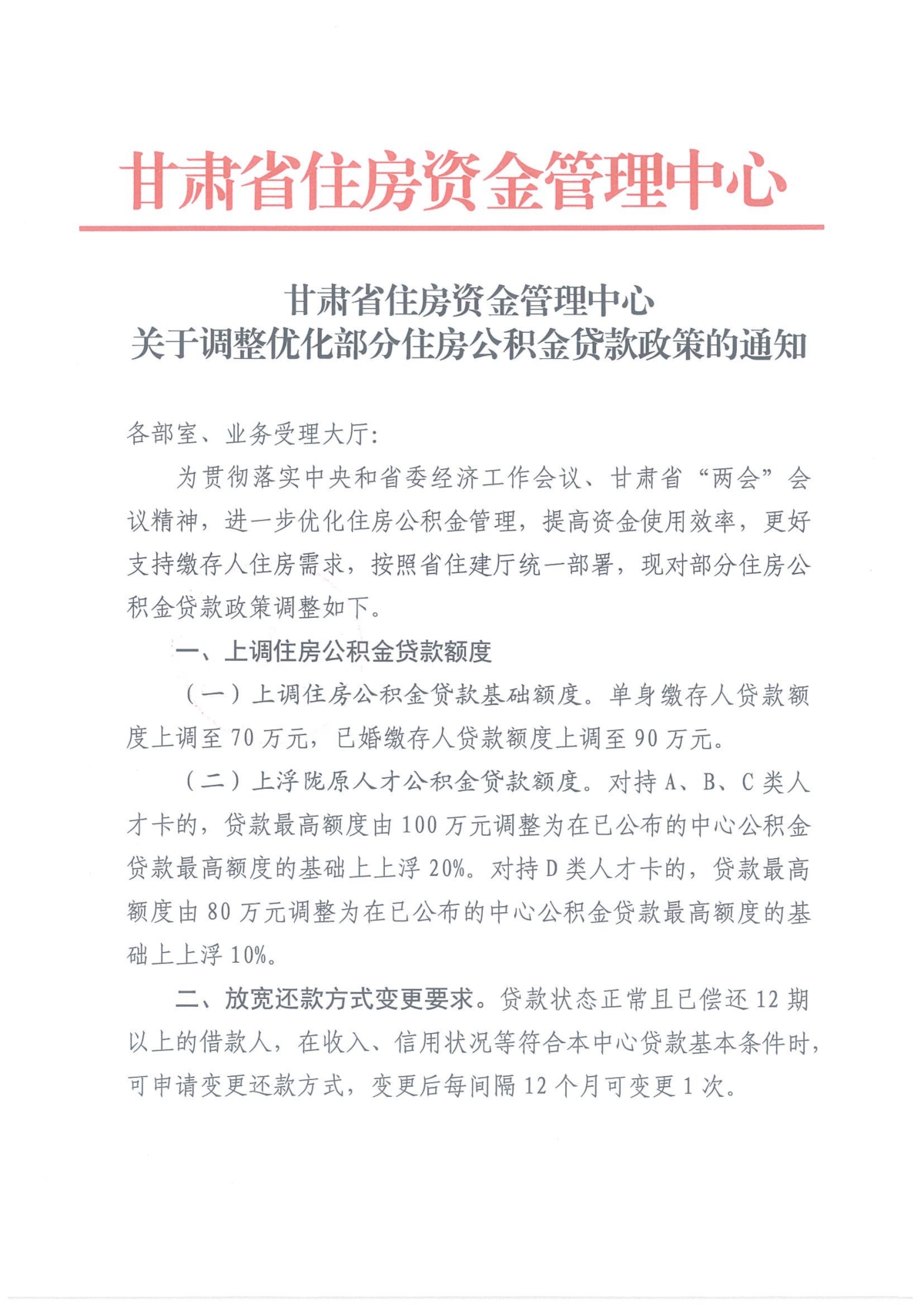
【大河财立方消息】近日,甘肃省住房资金管理中心印发《关于调整优化部分住房公积金贷款政策的通知》,对部分贷款政策予以优化。
上调住房公积金贷款基础额度。单身缴存人申请公积金贷款,最高可贷额度调整为70万元,已婚缴存人家庭最高可贷额度调整为90万元。
上浮陇原人才公积金贷款额度。对持A、B、C类人才卡的,贷款最高额度由100万元调整为在已公布的中心公积金贷款最高额度的基础上上浮20%。对持D类人才卡的,贷款最高额度由80万元调整为在已公布的中心公积金贷款最高额度的基础上上浮10%。
放宽学生群体贷款审批条件。在兰州市域内(含兰州新区)就业且毕业未超过3年的全日制本科生、研究生、大专生、中专生在购买兰州市域内(含兰州新区)自住住房申请公积金贷款核定贷款额度时,可不受缴存余额、缴存余额系数、缴存时间系数限制,单身缴存人最高可贷70万元,已婚缴存人最高可贷90万元。



关注河南一百度了解更多本地资讯

